四川省贸易学校无人机训练考试场地设计、造价服务询价通知
项目编号: SCJYXX-2025-SJZJ-08
为落实国家“十五五”规划对职业教育实训能力提升的要求,满足无人机应用技术专业教学与实训需求,四川省贸易学校(以下简称“学校”)拟通过询价方式采购无人机训练考试场地设计、造价服务。本项目已具备采购条件,现邀请符合资格的供应商参加询价。本项目为询价项目,遵循公开、公平、公正原则,价格最低者中标。
一、项目概况
项目名称: 无人机训练考试场地设计、造价服务采购
采购人: 四川省贸易学校
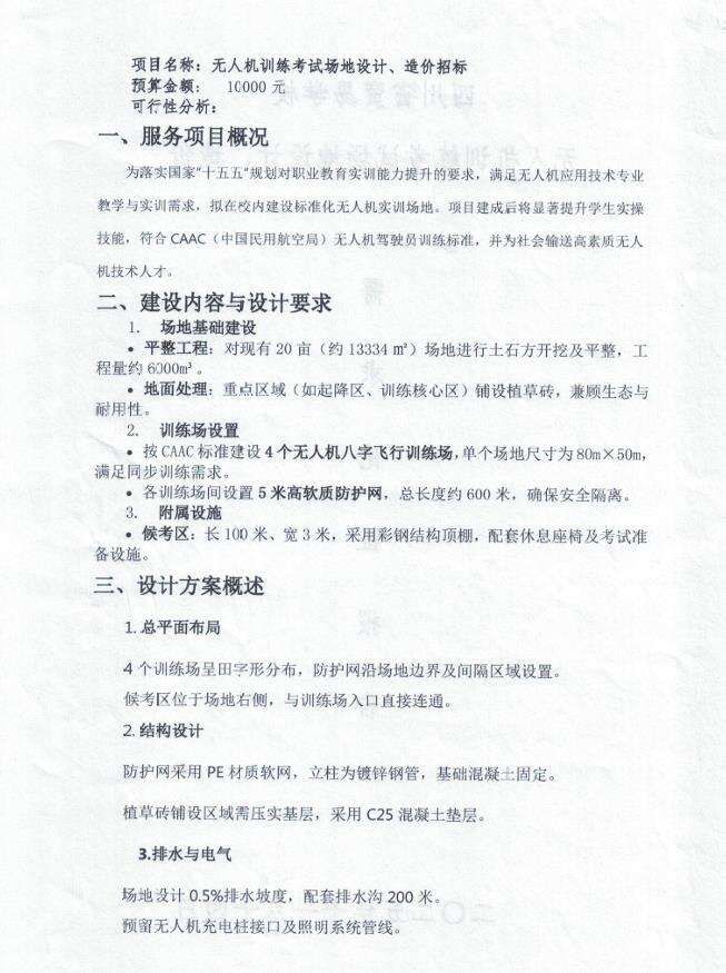
项目背景: 详见《无人机训练考试场地设计、造价招标需求论证报告》(附件1)。
服务内容: 包括但不限于场地设计(含总平面布局、结构设计、排水与电气设计等)、造价编制(含工程量清单及预算编制)等服务,具体以需求论证报告为准。
服务期限: 合同签订后7日内完成全部设计及造价文件编制。
预算金额: 人民币10,000元(大写:壹万元整),报价不得超过此金额。
二、询价原则
本项目采用询价方式,评选标准为报价最低者中标。如出现相同最低报价,由学校组织评审小组根据供应商资质、服务方案等综合因素确定中标人。
三、供应商资格要求
供应商须满足以下条件,并提供相关证明文件:
1. 具有独立法人资格,持有有效的营业执照,经营范围包含工程设计、造价咨询、工程技术服务等相关业务。
2. 具备履行合同所必需的专业技术能力,项目负责人需具备相关专业资格证书(如注册造价工程师、工程设计相关证书),团队需具有3年以上类似项目经验。
3. 具有良好的商业信誉,近三年内无重大违法违规记录,未被列入失信被执行人名单、重大税收违法失信主体等不良信用名单。
4. 近三年内承担过类似场地设计或造价咨询项目(需提供合同复印件或项目成果证明)。
5. 本项目不接受联合体投标。
四、标书递交要求
供应商须递交纸质档和电子档标书资料,包括但不限于:
纸质档: 一式三份,密封包装(封面注明项目名称、供应商名称及联系方式)。
电子档: U盘形式,内含所有标书文件的PDF版及可编辑版(如Word格式)。
递交内容:
营业执照副本复印件(加盖公章)。
资质证明文件(如团队证书、业绩合同等)。
服务方案(包括设计思路、造价编制方法、工作计划等)。
报价表(需按本通知附件2格式填写,加盖公章)。
法定代表人身份证明或授权委托书。
递交地址: 四川省贸易学校(具体地址:四川省雅安市经开区永兴大道288号,和雅楼202)。
截止时间: 2025年11月24日10:00(以收到时间为准)。逾期递交的标书不予受理。
五、评选程序
1. 资格审核: 学校对供应商资格进行审查,不合格者不得进入评选。
2. 报价开启: 在供应商代表监督下公开开启报价表。
3. 评选: 以报价最低者为中标候选人;如报价相同,则综合评审服务方案。
4. 结果公示: 评选结果在学校官网公示3个工作日,无异议后签订合同。
六、时间安排
询价通知发布: 2025年11月17日
标书递交截止: 2025年11月24日
询价时间: 2025年11月24日
合同签订: 2025年11月内完成
七、联系方式
采购人: 四川省贸易学校
联系人(咨询): 培训处周老师
电话: 18783568255
八、其他事项
本通知未尽事宜,参照《中华人民共和国政府采购法》《四川省政府采购非招标采购方式管理办法》等相关法规执行。
供应商须对提交资料的真实性负责,如有虚假,取消资格并追究责任。
项目需求论证报告、场地图形(附件)为本通知组成部分,供应商应仔细阅读。
在服务过程中,供应商须遵守保密义务,不得泄露学校敏感信息。
附件:
1. 《无人机训练考试场地设计、造价招标需求论证报告》
2. 场地图
3. 报价表(Word表格格式)
附件:报价表(Word表格格式)
供应商请按以下格式制作报价表,使用Microsoft Word软件制作,填写后打印并加盖公章,随标书一并递交。电子档需为可编辑的Word文档。
表格要求:
表格标题:黑体、三号字、居中。
表格内容:宋体、五号字、居中对齐。
边框:全表格使用单实线边框。
报价表示例:
序号 | 服务内容 | 报价金额(元) | 备注 |
1 | 无人机训练考试场地设计、造价服务(总报价) | 【请填写金额】 | 包括场地设计、造价编制等全部内容,详见需求论证报告 |
报价合计(人民币大写): | 【请填写大写金额】 | ||
报价合计(人民币小写): | 【请填写小写金额】 |
供应商名称(加盖公章):_________________________
法定代表人(签字):_________________________
联系人:_________________________ 电话:_________________________
日期:_________________________
注意:
报价为固定总价,包含税费、人工、材料等全部费用,不得超过预算金额10,000元。
报价需唯一,不得有选择性或可变报价,否则视为无效。
请各供应商按要求准备材料,准时递交。
四川省贸易学校
2025年11月17日
附件:需求

附件:场地图形
廉洁四川
四川省教育厅
四川供销合作社
四川省人力资源和社会保障厅
中华人民共和国财政部
中华人民共和国教育部
中华全国供销合作总社
中华人民共和国人力资源和社会保障部
四川省商贸学校
浙江经贸职业技术学院
西藏林芝职业技术学校
中国职业技术教育网
四川工程职业技术学院
成都航空职业技术学院
四川财经职业学院
雅安职业技术学院
蜀ICP备17001164号